株洲渌口区2025年公办学校招生划片图

小学有户有房、有户无房、有房无户新生入学范围

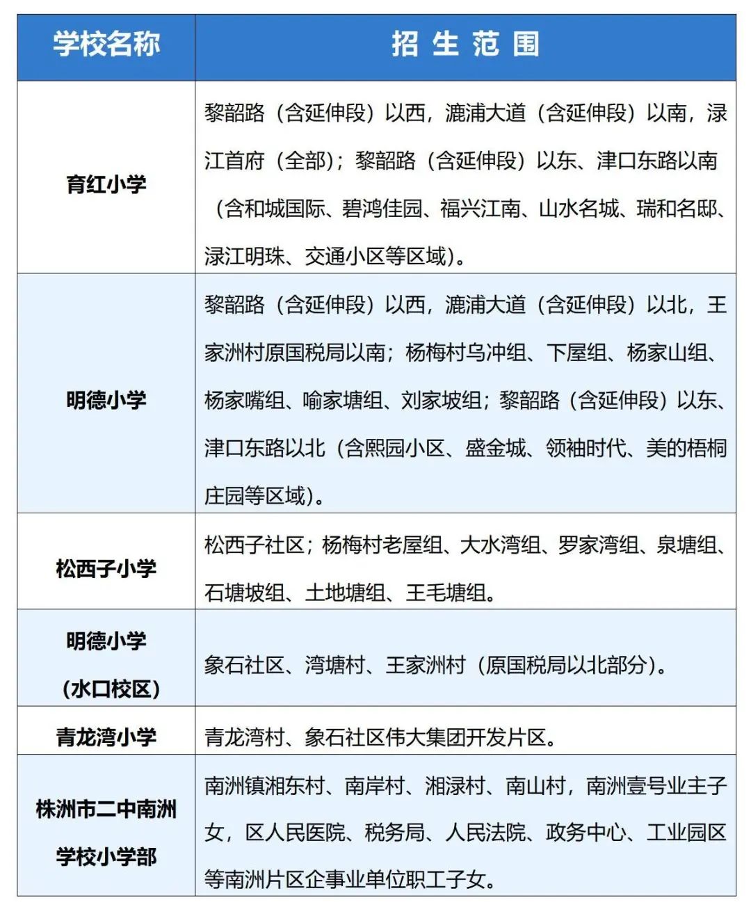
小学无房无户新生入学范围:
区教育局根据学位情况,用多校划片方式统筹安排入学。
渌口区义务教育城区公办初中(初一)新生入学范围

备注:具体范围以文字说明为准。
渌口区义务教育城区公办初中(初一)新生入学范围

初中无房无户新生入学范围:
由区教育局根据学位情况,用多校划片方式统筹安排入学。
一、报名及入学流程
(一)报名
所有入学对象都必须在规定时间内登录“株洲市义务教育入学便民服务系统”进行网上报名。报名有微信端和电脑端两种方式,推荐使用微信端报名(便于接收报名系统推送的微信消息)。
微信端报名:家长通过微信公众号搜索并关注“株洲教育阳光服务平台”,点击左下方的“报名入口”,进入“株洲市义务教育招生便民服务系统”进行报名;
电脑端报名:家长在电脑浏览器中进入“株洲教育网”官方网站,点击“株洲市义务教育招生便民服务系统”图标,进入“株洲市义务教育招生便民服务系统”进行报名。各镇辖区范围内的农村学校因条件不具备,暂由学校接受报名,学校在规定时间内将名单报区教育局基础教育股备案审核,审核通过后录入招生系统。
也可以通过“湘易办”APP“高效办成一件事”专区打开或搜索教育入学“一件事”,进入服务专区,点击教育入学,点击“立即办理”按钮,选择学校所在地区,并按照提示逐步办理。
家长根据自身意愿在民办和公办中选择一项进行报名。渌口区民办义务教育学校实施多轮多批次报名。对符合派位入学条件的学生人数超过派位计划的,实行电脑随机派位确定录取名单;符合派位入学条件的学生人数小于派位计划,则直接录取,并根据空余计划数进行第二轮报名和录取。第二轮报名录取后,若民办义务教育学校仍未完成招生计划,在公办义务教育学校报名期间,经市区两级教育局批准后,可启动第三轮报名。
(二)审核
入读渌口区城区公办学校的有户有房、有户无房、有房无户这三类学生信息,通过与公安部门、自然资源和规划部门的系统数据自动对接,网上审核。家长可通过“株洲市不动产登记中心”微信公众号或“湖南不动产”支付宝小程序查询不动产信息。入读公办学校的无房无户类学生信息,由区教育局牵头组织学校招生工作人员审核片区内学生报名信息,再联合社区民警和社区工作人员,组织学校招生工作人员上门落实片区内无户无房类新生家长居住证、务工证信息。
(三)入学
学校派位结果由区教育局通过招生系统、微信公众号、学校短信等方式向家长发布入学安排。家长收到入学通知后,必须在规定时间内完成确认入学手续的办理,逾期未办理,作自动放弃学位处理。
二、民办学校招生办法
(一)招生计划
根据中共中央办公厅和国务院办公厅印发《关于规范民办义务教育发展的意见》的通知中关于民办学校缩减在校生的相关政策,依据渌口区民办学校2025年度招生计划进行招生,确保渌口区民办义务教育学校当年在校生占比较上年只降不增。
(二)招生范围
渌口区民办义务教育学校原则上不得跨区域招生,在渌口区范围内招生,纳入审批地统一管理,按区教育局规定的时间,与区内公办义务教育学校同步招生。适龄儿童(少年)及其父母或其他法定监护人在本区域内有户籍或房产或居住证,或适龄儿童(少年)在本区域内有学籍,可自愿在网上报名渌口区内的民办义务教育学校。
(三)招生方式
民办义务教育学校按照“一事一议”“一校一案”的要求,优先安排配套楼盘学生、教职工子弟、符合政策的优惠优待对象、九年一贯制和十二年一贯制民办学校小学直升初中生入学,根据优先录取的学生人数,核定派位计划,报名学生数小于或等于派位计划数,由学校直接录取报名学生。若报名人数超过派位计划,则实行电脑随机派位。电脑随机派位由渌口区教育局组织实施和落实。
(四)录取流程
已被民办学校录取的学生,不得再参加其他民办学校的报名,也不能再参与渌口区公办学校报名。所有民办义务教育学校录取的学生,按照民办义务教育学校收费标准收费。
(五)优先入学类别
1.符合政策的优惠优待对象。严格执行国家、省、市关于烈士子女、符合条件的现役军人子女、公安英模和因公牺牲伤残警察子女、消防救援人员子女等各类优惠优抚对象的政策,对有意向就读民办学校的优惠优待对象,按政策优先安排入读,不再参与民办义务教育学校的电脑随机派位。
2.民办义务教育学校教职工子弟。民办义务教育学校的教职工子弟有意向就读本校的,可优先安排入读,不再参与电脑随机派位。
3.直升生。在九年一贯制、十二年一贯制民办义务教育学校的小学毕业生,且学籍在本民办义务教育学校,有意向就读本校初中的,可直升本校初中部。若直升生报名人数超过提供的学位数,则采取电脑随机派位确定录取名单。
三、公办学校招生办法
(一)入学条件
小学:凡年满6周岁(2019年8月31日前出生)的适龄儿童,且该学生未注册过义务教育阶段学籍。
初中:2025年应届小学毕业生。
(二)入学方式
区教育局根据适龄儿童(少年)户籍、家庭住房、就业等情况,实施划片入学、统筹入学和直升入学。
有户有房、有户无房、有房无户三类学生纳入划片招生范围,由区教育局按生源排序安排入学。对无户无房资格进行严格认定,根据各个学校剩余学位分布、学生实际居住地合理划片,统筹安排入学。学生报名人数超过学校学位的,实施电脑派位。要制定具体的电脑派位方案,确保无房无户入学平稳有序、公开公正。
适龄残疾儿童、烈士子女、符合条件的现役军人子女、公安英模和因公牺牲伤残警察子女、消防救援人员子女等优惠优抚对象由区教育局根据相关政策统筹安排入学。
(三)生源排序
根据适龄儿童(少年)户籍、家庭住房、就业等情况,在划定学区内按下列生源排序。
1.有户有房。适龄儿童(少年)本人、父母或其他法定监护人有渌口城区的户籍和房产,且户主为适龄儿童(少年)的父母或其他法定监护人,以户籍所在地为依据安排入学。
2.有户无房。适龄儿童(少年)本人、父母或其他法定监护人户籍属于渌口城区且在城区无房产,户主为适龄儿童(少年)的父母或其他法定监护人,以户籍所在地为依据安排入学。
3.有房无户。适龄儿童(少年)本人、父母或其他法定监护人户籍在渌口城区外,但在渌口城区购买住房并实际居住,以不动产权证(或房屋所有权证、购房合同)为依据在房产所在辖区就近或相对就近入学。有多套住房的,以监护人报名申请时登记的不动产权证(或房屋所有权证、购房合同)为依据入学。
4.无户无房。适龄儿童(少年)本人、父母或其他法定监护人户籍不在渌口城区内,但在渌口城区持有合法居住证或者工作证明(工作证明需提供在渌口区城区合法有效的正规劳务合同,并由用工单位法人代表签字盖章)。由区教育局根据学位情况,用多校划片方式统筹安排入学 。
(四)入学证明
1.有户有房、有户无房、有房无户。户口本、出生证明、不动产权证(或房屋所有权证、购房合同)。
2.无房无户。户口本、出生证明、居住证、工作证明(工作证明需提供在渌口区城区合法有效的正规劳务合同,并由用工单位法人代表签字盖章)。
四、转学有关规定
(一)房屋产权性质要求
适龄儿童(少年)本人、父母或其他法定监护人名下的不动产权证(或房屋所有权证、购房合同),其产权证性质为住宅的(不动产权证上土地用途为住宅),若上级政策有调整,按新政策执行。
义务教育公办学校招生片区范围内的二手房业主(含继承、赠予的业主)子女(同一父母多个子女不受此限制)入学,如果该套已经申请学位,在义务教育学段一个周期(6年)后方能再次享受入学指标。周期内,其他家庭不得重复使用该住房申请学位。
(二)户口迁入时间要求
适龄儿童(少年)及父母或其他法定监护人的户口在入学当年6月30日前迁入片区的,由区教育局按照有户类学生划片就近入学。
(三)信息资料上报要求
适龄儿童(少年)申请学位填报的信息和提交的资料必须真实、合法、有效。经有关部门查实存在隐瞒、欺骗、提供虚假证明材料或因材料不全,造成适龄儿童(少年)不能顺利入学的,由申请人承担责任。
(四)招生入学时间要求
报名、审核、派位、入学等招生环节均有时限要求,适龄儿童(少年)父母或其他法定监护人须在规定时间内完成相关手续的办理,逾期未办理或不服从安排的,作自动放弃学位处理。
五、转学插班
渌口区城区部分学校非起始年级的班级达到最大班额上限,城区公办中小学校原则上仅接收有户有房、有户无房、有房无户类转学插班。区教育局根据城区各中小学校学位剩余情况统筹安排非起始年级的插班生入学。
报名时间:2025年7月1日至7月15日
报名方式:符合条件的插班生必须在规定时间内到渌口区教育局基教股进行现场报名。
六、报名、录取日程安排
(一)民办义务教育学校招生日程安排
6月10日前,区教育局审核上报的配套楼盘业主子女、本校教职工子弟、符合政策的优惠优抚对象子女的有关资料,将符合民办义务教育学校优先入学条件的学生名单和本校小学直升初中的学生名单导入招生平台。
6月11—18日,民办义务教育学校首轮网上报名。
6月14日24:00,民办义务教育学校配套楼盘业主子女、本校教职工子弟、符合政策的优惠优抚对象、本校小学直升初中等优先入学类别网上报名截止。
6月15日,区教育局根据民办义务教育学校优先入学报名情况,公布民办义务教育学校首轮报名的派位计划。
6月21日,区教育局对首轮民办义务教育学校的报名学生,进行电脑随机派位,并公布首轮派位结果。
6月22—23日,已经被民办义务教育学校首轮录取的学生家长,前往民办义务教育学校缴费确认入学。
6月25日,区教育局公布民办义务教育学校剩余招生计划。
6月26—27日,有剩余招生计划的民办义务教育学校第二轮网上报名。
6月28日,区教育局对第二轮民办义务教育学校的报名学生,进行电脑随机派位,并公布第二轮派位结果。
6月29—30日,被民办义务教育学校第二轮录取的学生家长,前往民办义务教育学校缴费确认入学。
(二)公办义务教育学校招生日程安排
7月1日8:00,公办义务教育学校网上报名开始。
7月15日24:00,有户有房、有户无房、有房无户三类适龄儿童(少年)网上报名截止。
7月31日前,区教育局审核招生平台中有户有房、有户无房、有房无户类报名学生信息,安排符合条件的有户有房、有户无房、有房无户三类学生和符合政策的优惠优抚对象入学。
7月31日24:00,无户无房类适龄儿童(少年)网上报名截止。
8月20日前,区教育局审核招生平台中的无户无房类报名学生信息,统筹安排经审核符合入学条件的学生入学。
8月29日前,区教育局完成电脑随机编班。
来源:渌口区教育局
编辑:苏莉雅