亲爱的家长朋友们:
2026年寒假的脚步悄然临近,这是属于孩子们的休憩时光,更是家庭共享天伦的珍贵契机。为深入落实国家“双减”政策,让孩子们度过一个安全、健康、充实、愉快的假期,我们诚挚地与您分享以下提示,期待家校社携手,为孩子的健康成长护航,为宝贵的亲子时光赋能。
一、珍视成长节律,让假期回归本真
寒假不应是校园生活的简单延伸,而应成为孩子探索自我、亲近自然、接触社会、发展兴趣的黄金时光。我们真诚建议您:
用深度陪伴取代课程排满,在亲子共读、户外探索、家庭活动中滋养心灵;用尊重理解取代过度规划,倾听孩子的真实想法,支持他们的合理选择;用全面发展观取代唯分数论,把注意力放在孩子的身心健康、品格塑造与实践能力提升上。
请相信,您用心地陪伴与引导,远比任何培训更能激发孩子的内在动力。
二、明辨政策红线,共同净化育人环境
根据国家“双减”政策规定,我们严厉打击占用国家法定节假日、休息日及寒暑假期组织学科类培训,任何机构在此期间开展学科类培训均属于违规行为。为了孩子的安全健康,请您自觉抵制寒假期间任何形式的学科类补课,包括打着“一对一”“住家教师”“高端家政”“众筹私教”“研学营”“AI自习室”“思维训练”“托管”等幌子开展的隐形变异培训。同时,任何竞赛活动都不能给升学“加码提速”,请理性看待、谨慎参与各类竞赛活动,如确有需要,只参加教育部门官网发布的白名单赛事。对存疑的机构或活动,欢迎拨打咨询热线(附后)核实。
三、理性审慎选择,筑牢安全成长防线
若孩子确有体育、艺术、科技等方面的兴趣发展需求,请您务必保持理性,审慎选择。我们郑重提示:
1.选择合规机构:请务必通过手机端“校外培训家长端”官方APP(或小程序)查询、选课、消课、缴费、退费,优先选择“先学后付”模式。该平台上的机构均已通过资质审核(具备《办学许可证》与《营业执照》或《民办非企业单位登记证书》),并纳入预收费资金监管,是您最可靠的选择。您也可以通过公布的培训机构“白名单”(附后)选择。
2.牢记缴费原则:确认费用标准是否与校外培训家长端或机构公示一致。为确保您的资金安全,请拒绝一次性缴纳超过3个月、60课时、超过5000元的费用,并坚决拒绝任何让您向个人账户或监管平台外转账的要求。
3.签订规范合同:务必与机构签订教育部和国家市场监管总局联合印发的《中小学生校外培训服务合同(示范文本)》,并仔细核对条款,妥善保管票据,这是您维权的重要凭证。
4.实地考察安全:报名前,建议实地察看培训场所,重点关注消防通道是否畅通、安全出口是否明确、监控设备是否完好、应急措施是否健全。首次上课时,最好能陪同孩子熟悉应急疏散路线。
5.查验教师资质:核对授课教师是否与公示资质相符,主动拒绝在职中小学教师组织和参与的有偿补课。
四、警惕安全陷阱,做孩子最坚实的依靠
无论孩子身处何处,您的守护都是最温暖的港湾。请加强交通安全、网络安全、防欺凌等教育,引导孩子规律作息、合理使用电子产品,关注其情绪变化与心理健康,营造温馨和谐的家庭氛围。
亲爱的家长朋友们,教育是一场向美而行的遇见。这个寒假,让我们共同做减法,减去不必要的焦虑和填鸭;共同做加法,增加真诚的陪伴、用心的倾听和全然的信任。愿每个孩子都能在亲情的温暖中积蓄力量,在适度的留白里发现自己,成长为眼里有光、心中有爱、脚下有路的新时代少年。
祝您和家人新春愉快,阖家幸福!祝愿孩子们假期快乐,健康成长!
株洲市教育局
2026年1月27日
咨询与监督方式:
株洲市教育局:22663717
天元区教育局:28665158
芦淞区教育局:28580503
荷塘区教育局:28477082
石峰区教育局:22529878
渌口区教育局:27610280
醴陵市教育局:23280341
攸县教育局:24216055
茶陵县教育局:25223678
炎陵县教育局:22036245
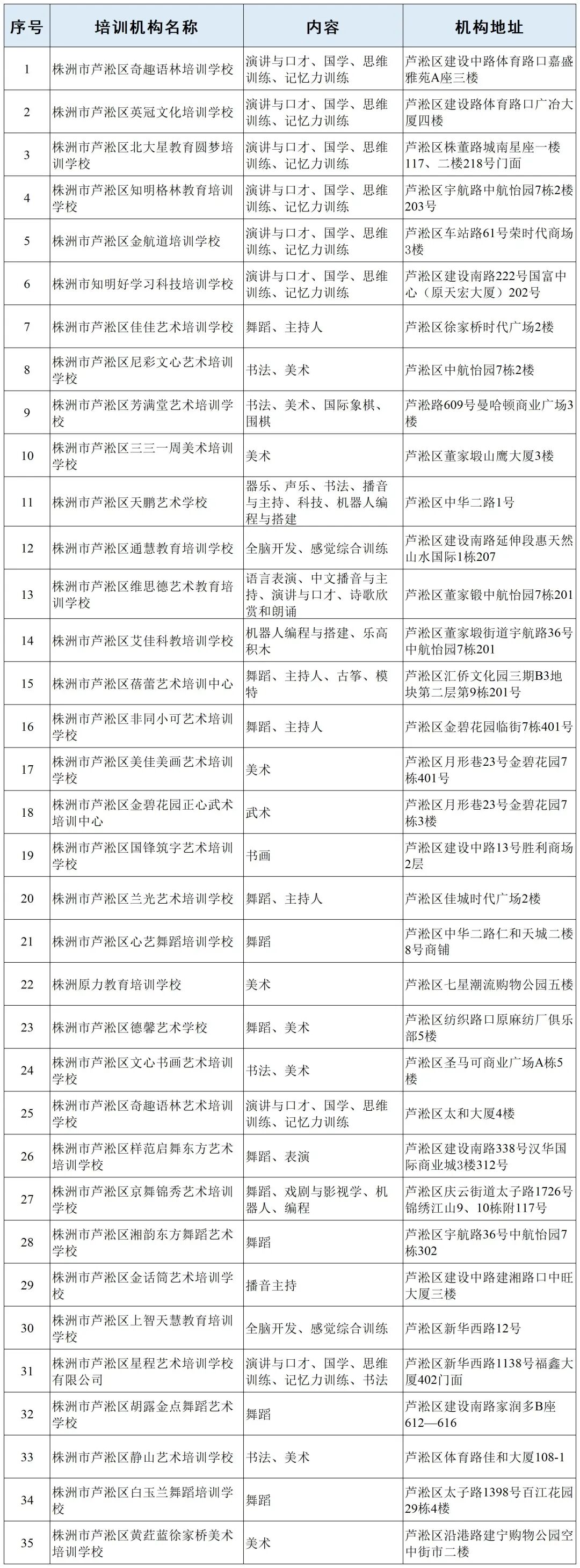
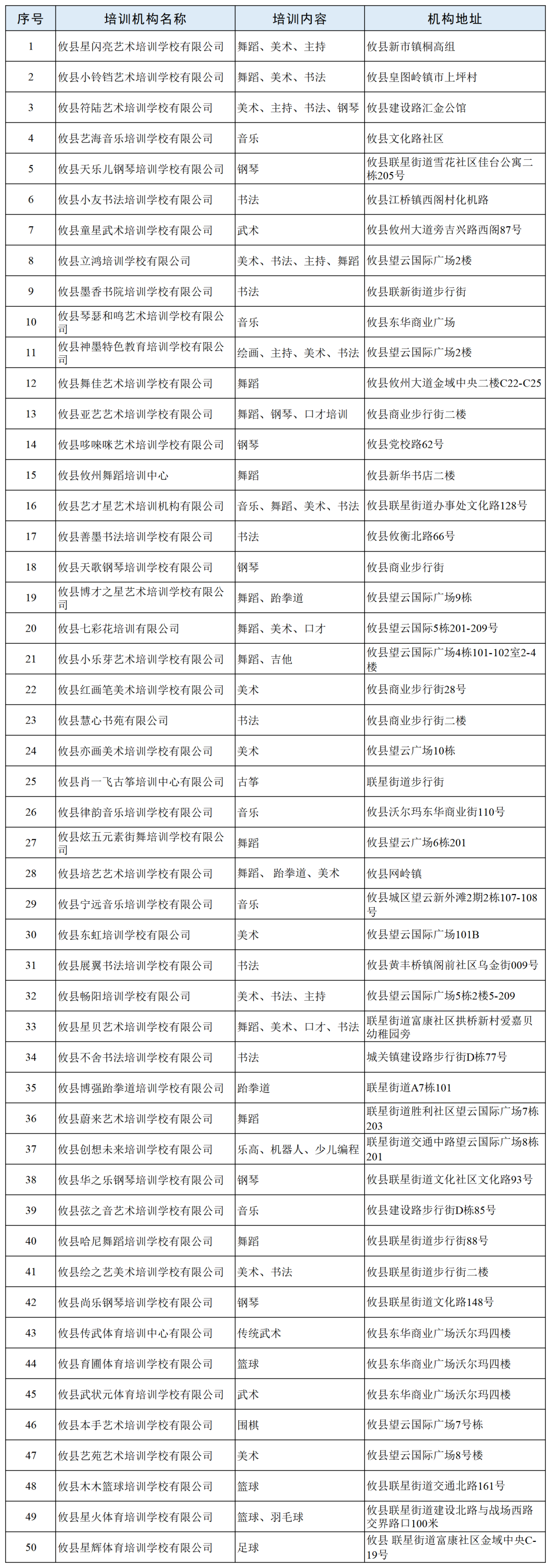
株洲市非学科类校外培训机构(正常招生营业)“白名单”
(截至2026年1月27日)
天元区

芦淞区

荷塘区

石峰区

渌口区

醴陵市

攸县

茶陵县

炎陵县

来源:株洲市教育局
编辑:苏莉雅